南京晓庄学院 ―― 教人求真,学做真人
 
热门搜索:
今天是
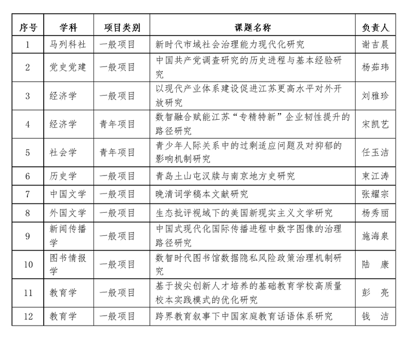
我校获批12项省社科基金年度项目
发布时间: 2023-08-05 浏览次数: 262

近日,江苏省哲学社会科学规划办公室发布了2023年度省社科基金立项名单,我校获批12项。其中,教师教育学院、商学院分别获批3项,文学院、马克思主义学院、新闻传播学院、外国语学院、环境科学学院和图书馆各1项。

学校将继续深化科研体制机制改革,积极营造浓厚的科研氛围,逐步强化有组织科研,不断加强高层次项目和高水平成果培育,努力实现科研高质量发展。

具体立项名单如下:

供稿:科研处

编审:张凌、胡荣