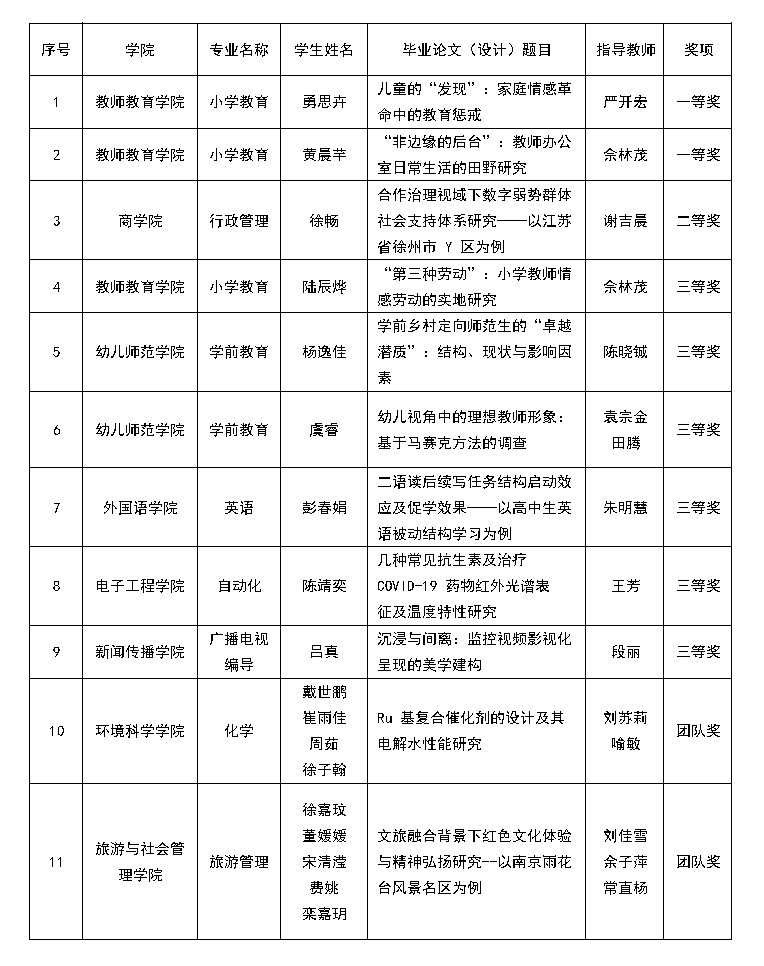
江苏省教育厅近日公示了2022年度江苏省普通高校优秀本专科毕业论文(设计)评定结果,我校共有11个项目获奖,其中一等奖2项,二等奖1项,三等奖6项,团队奖2项,一等奖数量实现新突破,获奖级别与数量取得历史最好成绩。
我校坚持立德树人根本任务,始终把毕业论文(设计)作为人才培养的重要环节,高度重视毕业论文(设计)工作,严把毕业论文(设计)质量关,从“选题、开题、指导、评阅、答辩”环节,持续开展抽检和盲审工作,不断加强和完善毕业论文(设计)全过程精细化管理,不断提升毕业论文(设计)质量。
学校将以此次获奖为契机,继续做细做实毕业论文(设计)工作,切实提升学生的实践能力和创新能力,为全面提升人才培养质量提供有力支撑。

获奖情况
供稿:教务处
编审:陈维维、胡荣