南京晓庄学院 ―― 教人求真,学做真人
 
热门搜索:
今天是
我校获批8项国家自然科学基金项目
发布时间: 2023-08-26 浏览次数: 292

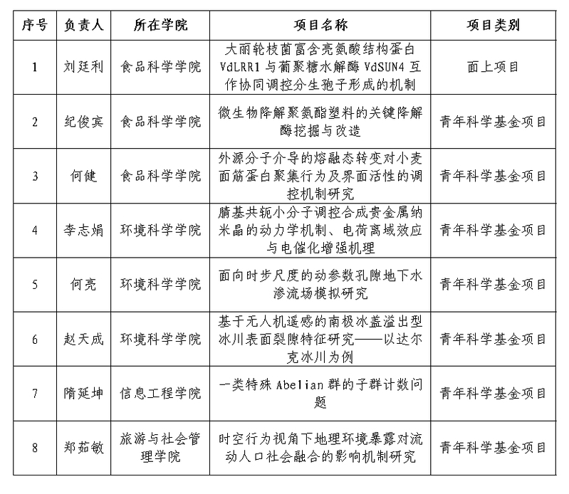
8月24日,国家自然科学基金委员会公布了2023年国家自然科学基金集中接收申请项目的评审结果。我校8个项目获批立项,其中面上项目1个、青年科学基金项目7个。

学校高度重视国家自然科学基金项目申报工作,持续强化有组织科研,营造教师积极申报、各方力量协同的良好氛围,自“十四五”以来申报数量与质量不断提升,促进了科研高质量发展和学科建设能力提升。

供稿:科研处

编审:张凌、胡荣